校属各教学单位:
根据《省人力资源和社会保障厅省教育厅关于做好第九届湖北省高等学校教学成果奖励工作的通知》(鄂人社奖【2021】80号)(附件1)文件精神,为进一步做好我校省级教学成果奖推荐申报工作,现将有关事项通知如下:
一、推荐名额及推荐办法
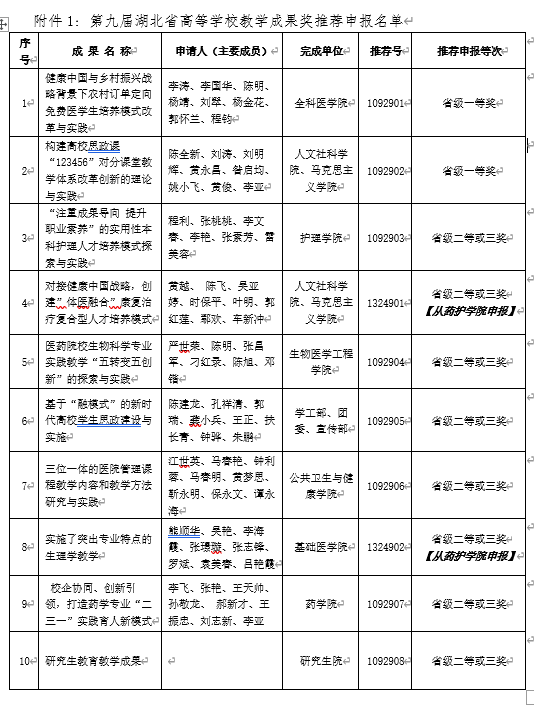
1、推荐名额:根据《第九届湖北省高等学校教学成果奖励工作实施细则》,本届省级教学成果奖申报实施行限额推荐,根据文件要求我校(含药护学院)共计限额申报10项,其中校本部限额申报8项,推荐时,一等成果申报数不得超过2项;本科教育(含继续教育)成果申报数不得超过7项;研兖生教育成果申报数应不少于1项,若研究生教育成果申报数不足1项,按实际申报数受理。药护学院申报限额2项(其中一等奖0项,二、三等奖2项)。
2、推荐办法:根据申报名额,结合校级教学成果奖评选结果,经召开专题会议商议确定,推荐2项校级教学成果特等奖申报省级教学成果一等奖,校级教学成果一等奖、二等奖获奖项目按照成绩排名,推选第3-9名申报省级教学成果二、三等奖,其中从校级一等奖和二等奖获奖成果中各推荐一个成果名从药护学院申报。研究生院负责研究生教育成果申报。具体推荐情况见附件1.
二、推荐工作安排
1、请所有拟推荐申报省级教学成果奖的项目负责人于1月17日下午3:00到教发中心105接待室集中开会,商议申报具体事宜。
2、按照推荐申报省级成果奖的意见,除推荐申报一等奖的项目外,其他成果项目(含研究生教育成果)根据自身实际情况,自行酌情选择申报省级二等奖或者三等奖。
3、请各项目负责人按照申报要求,于 2022 年 2 月 22日前,将推荐汇总表( 附件2 )、推荐书( 附件 3 ) 及附件支撑材料、申请简表(附件4 ) 等纸质材料报送至教发中心,同时提交与纸质材料一致的 PDF电子版(含汇总表的 Ex ce l文件),逾期不予受理。所有申报材料一律不退,请自行留底。
三、材料报送要求
1、报送材料目录
(1)推荐汇总表1份
(2)《第九届湖北省高等学校教学成果奖推荐书》及附件一式2份,材料装订成册,不得超过250个页码。
(3)成果申请简表一式60份,双面打印在一张A4纸上。
(4)与上述纸质材料完全一致的电子稿
2、具体填报要求及说明请严格参照省文件附件五《第九届湖北省高等学校教学成果奖推荐书填报说明》
其他未尽事宜,请与高教研究所联系,联系人:马进,联系电话:13597895079/6991
专此通知。
高教研究所
2022年1月14日

